As of this writing (7 Mar 2017), the GLOBLCOM.IP System Management Center (SMC) does not properly configure all static properties in the LVS (Logic/Voltage/Sensor) card in either the T9032LVIO or T9040NLR. This article describes how things should be properly configured. The description is for the T9032LVIO, but can be applied to the T9040NLR. On the T9040NLR, channels 1-16 are configured in hardware as Noise Sensor Inputs and channels 17-32 are Logic Inputs/Outputs. So, the description of logic configuration below would only apply to channels 17-32 (the two LVIO Contact Group objects defined in the frame).
Step 1 - Configure Channels to Serve as Logic Inputs
For each channel that is to be used as a logic input, the state of the corresponding logic output must be set to TRUE. The logic output states are defined in properties 2p1 - 2p8 of each LVIO Contact Group object. (There is one such object for each group of 8 logic channels.) The particulars of how to do this are:
Step 2 - Configure Contact Groups for External Conditions
There is one control (2p9) for each LVIO Contact Group that either pulls up all the logic inputs to Vref or pulls down the inputs to ground. This needs to be set to match external conditions:
How to set this is similar to above, except it is the Pullup/down Control (2p9) property.
More Technical Information
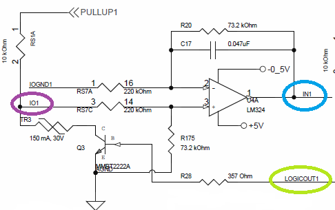
To understand how these settings work, one can refer to the attached channel schematic, which shows the circuitry for one channels in the frame. The output connection is IO1 (purple oval). LogicOut1 (green oval) turns on/off the transistor, which pulls IO1 to ground or not. The voltage readings are taken at IN1 (blue oval). When the transistor is ON, the IO1 signal is pulled to ground no matter what the PULLUP1 is set to and no matter what the outside signal might be. This condition disables this channel as an input. The software state that turns off the transistor is setting the output property to TRUE.



